皇冠信用网如何注册 _提前涨停!605178,拟易主
皇冠信用网平台www.hg0088.us)实时更新发布最新最快最有效的登1登2登3代理网址,包括新2登1登2登3代理手机网址,新2登1登2登3代理备用网址,皇冠登1登2登3代理最新网址【导读】时空科技控制权或生变皇冠信用网如何注册 ,停牌前一个交易日尾盘涨停
中国基金报记者 闻言
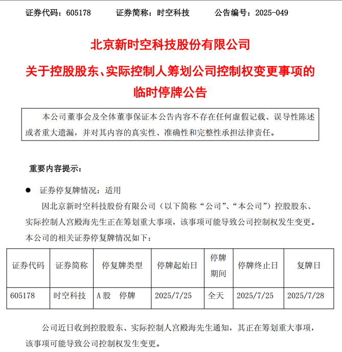
7月24日晚间,时空科技发布公告称,公司控股股东、实控人宫殿海正在筹划重大事项,可能导致公司控制权发生变更皇冠信用网如何注册 。
时空科技已于7月24日开市起停牌,自7月25日开市起继续停牌,预计停牌时间不超过2个交易日皇冠信用网如何注册 。
时空科技在停牌前一个交易日(7月23日)尾盘涨停皇冠信用网如何注册 。截至7月23日收盘,时空科技股价报27.64元/股,涨幅达9.99%,总市值为27.43亿元。

时空科技控制权或生变
控股股东近期质押股份
公告显示,近日,时空科技收到宫殿海的通知,宫殿海正在筹划重大事项,可能导致时空科技的控制权发生变更皇冠信用网如何注册 。

展开全文
7月1日,时空科技发布公告称,公司6月30日收到宫殿海的通知获悉,其将所持公司99万股股份办理了质押登记手续,质押融资资金用途为补充流动资金皇冠信用网如何注册 。

时空科技彼时称,宫殿海的资信状况良好,具备资金偿还能力皇冠信用网如何注册 。其本次质押风险可控,不会导致公司实际控制权发生变更。
截至6月30日,宫殿海合计质押所持时空科技866.59万股股份,占时空科技总股本的8.73%皇冠信用网如何注册 。
截至6月30日,宫殿海直接持有时空科技3716.86万股股份,占时空科技总股本的37.45%皇冠信用网如何注册 。

目前,宫殿海担任时空科技董事长、总经理等职务皇冠信用网如何注册 。
近期发布多项利空消息
7月15日,时空科技发布业绩预告称,公司预计2025年上半年的归母净利润为-7500万元至-6100万元,扣非后净利润为-7300万元至-6000万元皇冠信用网如何注册 。

公告称,公司预计2025年上半年业绩亏损,主要是公司所处行业的景气度未发生较大变化,项目开发及签约周期延长导致收入转化较缓,行业竞争激烈导致签约项目的毛利下滑皇冠信用网如何注册 。
同时,受宏观环境及行业特性影响,时空科技已施项目的回款不及预期,按照会计政策计提资产及信用减值损失影响利润,并且固定运营成本支出的压降空间有限皇冠信用网如何注册 。
7月14日,时空科技发布公告称,公司股东周蕾因自身资金需求,计划自公告披露之日起15个交易日后的3个月内,通过集中竞价及大宗交易方式减持公司股份合计不超过297.75万股,减持比例不超过公司总股本的3%皇冠信用网如何注册 。
截至7月14日,周蕾持有时空科技476.41万股股份,占时空科技总股本的4.80%皇冠信用网如何注册 。

编辑:黄梅
校对:王玥
制作:小茉
审核:陈墨

版权声明
《中国基金报》对本平台所刊载的原创内容享有著作权,未经授权禁止转载,否则将追究法律责任皇冠信用网如何注册 。
猜你喜欢
- 54分钟前皇冠信用网账号注册_郑丽文首度回应“两岸统一”,坦言没成熟条件,但提出一种新模式
- 54分钟前皇冠信用网账号注册_中方越买越少,普京没法再装看不见!2025年中俄贸易大幅度下降
- 54分钟前皇冠信用网账号注册_受贿1.17亿余元,十四届全国政协人口资源环境委员会原副主任李微微一审被判无期
- 5小时前皇冠信用代理流程_江苏盐城在建大桥塌落已致2死3失联
- 5小时前皇冠信用代理流程_一觉醒来,日本大选再生变?64岁高市早苗患病,已第一时间送医诊治
- 20小时前皇冠登1登2登3申请_新线首运|首迎春运,西延高铁见证老区“归途”之变
- 2天前信用网如何申请_骆伟突发疾病离世,年仅42岁
- 2天前皇冠信用网在线开户_中国对委内瑞拉下禁令,特朗普一看形势不对,立即向中方发出邀请
- 2天前皇冠信用网在线开户_张纪中称:刘亦菲演的“小龙女”本来考虑刘晓庆演
- 2天前皇冠信用网如何注册_重庆市南岸区委书记许洪斌当选重庆市人大常委会副主任
- 3天前皇冠信用网会员申请_重庆市副市长但彦铮、市政府秘书长罗清泉,履新职
- 4天前怎么申请皇冠信用网_女子离世前将3000万元遗产给未成年女儿,三家公司股权遗赠异性朋友并让其抚养女儿,离婚不到一个月的前夫怒告,法院判了
- 4天前怎么申请皇冠信用网_10天斩获6个涨停板!李亚鹏流量带火天地在线,翻倍涨势能否撑过业绩寒冬?
- 5天前皇冠信用网正版会员_斯塔默:我听到了“盲人摸象”的故事,对华接触是为全面了解中国
- 5天前皇冠信用网正版会员_泽连斯基:就能源设施达成的停火将从29日夜间开始
- 6天前正版皇冠信用网开户_农村夫妻36万枚鸡蛋卖出36万元上热搜,这些蛋是“全国名特优新农产品”,买家河南矿山:给员工的春节大礼包,选最好的买
- 7天前皇冠信用网去哪里弄_绵阳市市长李云被查,昨天还在开会
- 1周前如何代理皇冠信用_黄金“平替”的“平替” 最终归宿是废品收购站?
- 1周前皇冠信用网会员账号_武汉男子坚持16年不熬夜不喝酒,原因让人没想到……
- 1周前皇冠信用在线开户_一年狂揽16亿,河南公司卖2元“土味零食”,老板称“不上市、不欠钱”
- 1周前皇冠足球管理平台出租_新车买来6天,4S店销售员一个没注意撞了!贬值3.5万谁来承担?
- 1周前U23国足进球被吹 _普京轻描淡写一句话,让中俄分歧摆上台?美国出面嘲讽,欧洲不会跪
- 2周前皇冠信用网注册网址_杭州小学女生躲在厕所偷偷哭,医生建议休学!没想到2个月来,她一节课没落下!“原来除了爸爸妈妈,还有那么多人爱我”
- 2周前体育皇冠信用网_果然出尔反尔!中方刚买6万吨油菜籽,电车就遭针对,加总理没管住手下


网友评论
2K影院
回复你觉得该怎么做呢?https://www.2kdy.com